Skip to main content

Decision tree to help food businesses with private wells

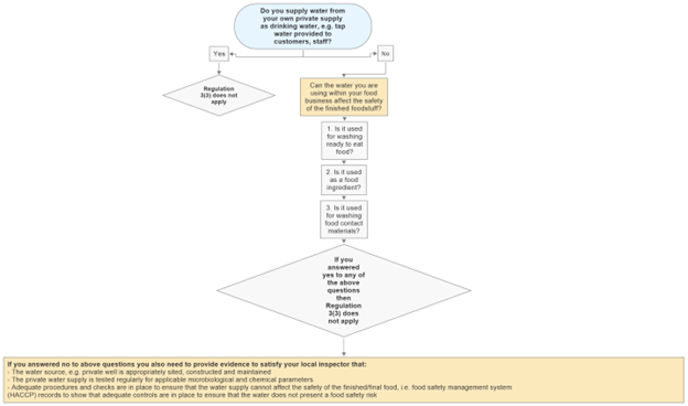
This decision tree helps food businesses to assess if Regulation 3(3) of S.I. No. 99 of 2023 applies to their private water supply. It excludes drinking water and water used in ways that could affect food safety. It also illustrates that to meet Regulation 3(3) criteria the food business must show that the supply is safe, tested, and properly managed.