Information Note - 13 January 2026
Provision for food business operators with private water supplies as set out in Regulation 3(3) of S.I. No. 99 of 2023
Drinking Water
Here you can find the EU and other legislation and guidance about drinking water.
-
EU legislation
Directive (EU) 2020/2184 (OJ L 435, p.1, 23.12.2020) (this opens in a new tab) of the European Parliament and of the Council of 16 December 2020 on the quality of water intended for human consumption (recast)
Directive 2000/60/EC (OJ L 327, p1, 22.12.2000) (this opens in a new tab) of the European Parliament and of the Council of 23 October 2000 establishing a framework for Community action in the field of water policy.
Commission Recommendation 2001/928/Euratom (OJ L 344, p85, 28.12.2001) (this opens in a new tab) of 20 December 2001 on the protection of the public against exposure to radon in drinking water supplies.
-
National legislation
- European Union (Drinking Water) Regulations 2023 (S.I. No. 99 of 2023) (this opens in a new tab)
- European Union (Drinking Water) (Amendment) Regulations 2025 (S.I. No. 673 of 2025) (this opens in a new tab)
- European Union (Radioactive Substances in Drinking Water) Regulations 2016 (S.I. No. 160 of 2016) (this opens in a new tab)
-
Water supply requirements for Food Business Operators
Food business operators’ responsibilities
All food business operators (FBO) are responsible for ensuring that water used in their food business meets the requirements of food law. The information in this section is aimed at helping FBOs to understand the requirements on water used in their food business.
Potable water
Regulation (EC) 178/2002 on general food law provides a definition of food which includes water intentionally incorporated into food during its manufacture, preparation or treatment. Food business operators are responsible for the quality of water used directly, e.g. as an ingredient in food production, or indirectly, e.g. in cleaning or processing during the manufacture of foods.
The quality of the water used by food business operators must meet the basic standards governing the quality of drinking water, i.e. potable water, intended for human consumption. Regulation (EC) 852/2004 on the hygiene of foodstuffs defines potable water as water that meets the minimum requirements laid down in the EU Drinking Water Directive 2020/2184 (DWD).
Article 2 (1) of the DWD defines water intended for human consumption as:“(a)
all water, either in its original state or after treatment, intended for drinking, cooking, food preparation or other domestic purposes in both public and private premises, regardless of its origin and whether it is supplied from a distribution network, supplied from a tanker or put into bottles or containers, including spring waters;(b)
all water used in any food business for the manufacture, processing, preservation or marketing of products or substances intended for human consumption;”Article 4 of the DWD states that water intended for human consumption must be wholesome and clean. It can be considered wholesome and clean if it:
(a.) is free from any micro-organisms and parasites and from any substances which, in numbers or concentrations, constitute a potential danger to human health;
(b.) meets the minimum requirements set out in Parts A, B and D of Annex IPart A Microbiological parameters
Part B Chemical parameters*
Part D Parameters relevant for the risk assessment of domestic distribution systems (applicable only in priority premises as identified by Uisce Éireann)* It is important to consult the accompanying notes in Annex I to determine all applicable parameters to ensure compliance with food law.
-
How can a food business operator demonstrate that they have a potable water supply?
In Ireland there are four different types of water supplies serving food businesses which are regulated under the EU Drinking Water Directive 2020/2184 (DWD).
- Public water supply is a supply where Uisce Éireann (formerly Irish Water) manages the abstraction, treatment and distribution of treated water.
- Public group schemes are supplies where a group water scheme, set up by the local community, manages the distribution of treated water to the users. Uisce Éireann manages the abstraction and treatment of the water.
- Obtain water test results from Uisce Éireann’s website: www.water.ie to show that the water has been tested up to the point of compliance (source to tap)
- Carry out risk assessment of the water supply from the point of compliance, i.e. where it leaves the tap. This checklist can be used as a guide for risk assessing the water supply.
- Private group water schemes are supplies where a group water scheme, set up by the local community, manages the abstraction, treatment and distribution of treated water. They are generally supplied by springs or wells. A food business connected to a private group scheme can request the water supply test results through the group scheme manager
- Private water supplies are supplies serving a commercial or public activity such as food businesses (e.g. hotels, pubs, restaurants, food producers/manufacturers/ growers) crèches and national schools. The owner or manager of the activity manages the abstraction, treatment, and delivery of the water. A private supply includes water taken from rivers, lakes and wells (i.e. boreholes) and harvested rainwater
A food business that uses water from its own private supply to supply their food business (i.e. commercial activity) is considered a water supplier and as such is responsible for meeting DWD water supplier requirements including microbiological and chemical testing of the supply up to and after the point of compliance (source to use within the food business).
A food business using water from its own private supply should:
- Ensure that the source, e.g. well is appropriately sited, constructed and maintained, see www.epa.ie for guidance
- Register the private supply with the Local Authority environment section
- Carry out risk assessment of the water supply from source up to its use within the food business See water supply checklist.
- Conduct regular sampling of applicable microbiological and chemical parameters (see above) for testing in a laboratory accredited with the most recent version of the international standard ISO 17025
Dual supply
A FBO using a dual water supply (combination of private and public) is responsible for ensuring that the private supply element is adequately maintained and tested as outlined above.
-
What requirements apply to water used in a food business?
Water used in a food business must meet food law requirements. Annex II of Regulation (EC) 852/2004 covers the general hygiene requirements for food business operators except those carrying out primary production. Chapter VII sets out the following requirements on water supply.
“1. (a) There is to be an adequate supply of potable water, which is to be used whenever necessary to ensure that foodstuffs are not contaminated;
(b)
Clean water may be used with whole fishery products. Clean seawater may be used with live bivalve molluscs, echinoderms, tunicates and marine gastropods; clean water may also be used for external washing. When such water is used, adequate facilities are to be available for its supply.2. Where non-potable water is used, for example for fire control, steam production, refrigeration and other similar purposes, it is to circulate in a separate duly identified system. Non-potable water is not to connect with, or allow reflux into, potable water systems.
3. Recycled water used in processing or as an ingredient is not to present a risk of contamination. It is to be of the same standard as potable water, unless the competent authority is satisfied that the quality of the water cannot affect the wholesomeness of the foodstuff in its finished form.
4. Ice which comes into contact with food or which may contaminate food is to be made from potable water or, when used to chill whole fishery products, clean water. It is to be made, handled and stored under conditions that protect it from contamination.
5. Steam used directly in contact with food is not to contain any substance that presents a hazard to health or is likely to contaminate the food.
6. Where heat treatment is applied to foodstuffs in hermetically sealed containers it is to be ensured that water used to cool the containers after heat treatment is not a source of contamination for the foodstuff.”
As part of its food safety management system the food business operator is responsible for the maintenance and verification of the quality of the water supply they use. To verify compliance with Regulation (EC) 852/2004 the food business operator will need to provide the following information when requested by the local food inspector (HSE, DAFM, SFPA).
- Evidence that a risk assessment on the supply has been carried out and suitable control measures are applied. See water supply checklist.
- Microbiological and chemical water sample results
- Adequate controls are in place to maintain the water supply within the business, e.g. treatment systems where applicable
- Adequate controls are in place to identify, monitor and rectify any issues that may arise, e.g. incident(s) leading to microbiological or chemical contamination of the water supply
-
What action should a food business operator take if an issue arises with the water supply used within their food business?
- Determine if the water may have affected the safety of the foodstuff in its finished form and take the necessary corrective action
- Contact the local inspector with responsibility for carrying out food inspections (HSE, DAFM, SFPA)
- Follow any advice provided by Uisce Éireann and/or Group Scheme manager
- If the water is sourced from a private supply inform the Local Authority and follow any advice provided
- Where necessary, source an alternative water supply that is safe and secure, e.g. tanker
-
Drinking Water Directive – provision for food business operators with private water supplies
Article 3 (5) of Directive (EU) 2020/2184 allows Member States to exempt food business operators with their own water supplies from meeting water supplier requirements “as regards the water used for the specific purposes of the food business, if the competent national authorities are satisfied that the quality of such water cannot affect the safety of the foodstuff in its finished form and provided that the water supply of the food business complies with relevant obligations, in particular under the procedures on hazard analysis and critical control point principles and remedial actions under relevant Union legislation on food.”
In Ireland this provision is implemented by Regulation 3(3) and 3(4) of S.I. No. 99 of 2023.
A food business operator with its own water supply may avail of this provision, in relation to the water used for the specific purposes of the food business, where—
(a) the FSAI, or
(b) an official agency of the FSAI carrying out functions under a service contract pursuant to section 48 of the Food Safety Authority of Ireland Act 1998 (No. 29 of 1998),
is satisfied that—
(i) the quality of the water supply cannot affect the safety of the foodstuff in its finished form, and
(ii) the water supply of the food business complies with relevant obligations, in particular under the procedures on hazard analysis and critical control point principles, where applicable, and remedial actions under relevant legislation on food.The above provision means that an eligible food business operator is subject to exemption from certain requirements in their role as a water supplier under S.I. No. 99 of 2023. Irrespective of the applicability of this provision the food business operator is still obliged to meet water potability requirements under food law.
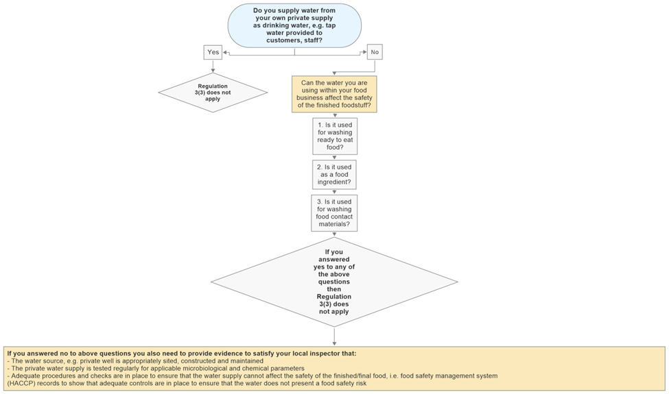
The provision outlined in Regulation 3 paragraph (3) of S.I. No. 99 of 2023 comes into operation on 13 January 2026.Note: A food business using water from its own supply is considered a private water supplier. Regulation 3(3) does not apply to food business operators acting as water suppliers who supply water from their own private water supply as part of a commercial or public activity, e.g. drinking water in a staff canteen, table water for patrons in a restaurant.
This decision tree can be used by a food business using its own water supply to assess if they meet the criteria set out in Regulation 3(3) of S.I. No. 99 of 2023.
-
Resources
HSE Guidance
- Water supply checklist
- Risk of illness from well water, 2013
- Management of Initial Notification of a Drinking Water Issue of Potential Danger to Human Health, 2024
- Health risks of switching from a public to a private water supply, 2011
EPA Publications
- Drinking Water Quality in Private Group Schemes and Small Private Supplies 2024
- Private Wells Protection Leaflet
- Have you checked your well water supply?
- Guidance and Reporting Templates for Risk Assessment and Risk Management of Public and Private Supplies at Source
Other sources